十博

手机站
|EN
十博(10bet)亚洲官方网站
新闻

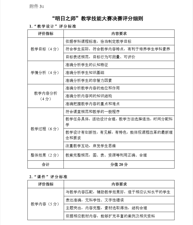
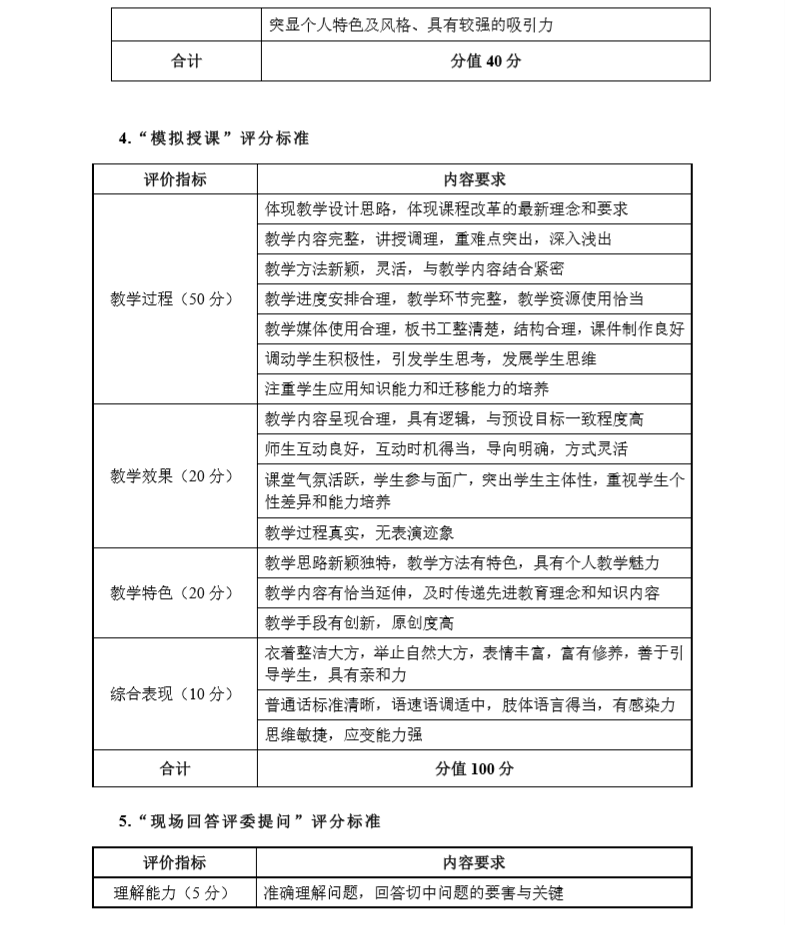
关于举办十博(10bet)亚洲官方网站 “明日之师”教学技能大赛的通知

发布时间:2018-04-11  发布人:  浏览:

电话:+86-(0)29-81530727

传真:+86-(0)29-81530727

书记信箱:[email protected]

院长信箱:[email protected]

E-mail:10betasia.net

邮编:710119

地址:陕西师范大学长安校区致知楼一段

版权所有©十博(10bet)亚洲官方网站       技术支持:西电易达

十博(10bet)亚洲官方网站 团委微信公众号