8月13日,中共陕西省委、陕西省人民政府发布《关于2024年度陕西省科学技术奖励的决定》,十博(10bet)亚洲官方网站
2项科技成果荣获2024年度陕西省科学技术奖一等奖。
李兴伟教授团队的“炔烃参与的碳氢键选择性官能化”成果和杨鹏教授团队的“面向材料功能化的表面改性技术基础”成果获陕西省自然科学奖一等奖。这是近年来十博(10bet)亚洲官方网站
首次在同年度获得两项省级一等奖,实现了十博
在陕西省科学技术奖方面的历史性突破。

据悉,2024年度陕西省科学技术“三大奖”(自然科学奖、技术发明奖、科学技术进步奖)共评选出343项成果,其中一等奖89项、二等奖125项、三等奖129项。我校有9项成果获奖。
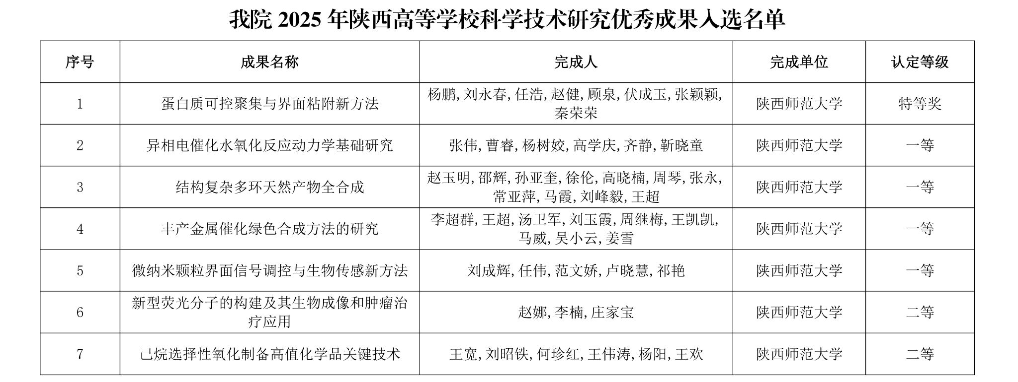
此外,近日,陕西省教育厅公布了《2025年陕西高等学校科学技术研究优秀成果名单》,十博(10bet)亚洲官方网站
7项成果入选,其中特等奖1项,一等奖4项,二等奖2项。

十博(10bet)亚洲官方网站
将不断引导教师大力传承弘扬科学家精神,充分发挥示范引领作用,鼓励一线教学科研人员围绕国家和陕西重大科技创新需求,加强有组织科研,以更高质量的科研成果支撑陕西省和国家高质量发展。
文字:冯秦雅
审核:刘成辉